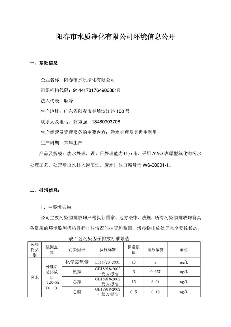
Ñô´ºÊÐË®Öʾ»»¯ÓÐÏÞ¹«Ë¾ÇéÐÎÐÅÏ¢¹ûÕæ
Ðû²¼ÈÕÆÚ£º2019-07-18 ä¯ÀÀ´ÎÊý£º32707




























×îÈȶ¯Ì¬
- 1 ºì¶¹Ç®°ü - °²È«¿É¿¿µÄ¸öÈË×ʽð¹ÜÀíÇ®°ü»ª¶«ÇøÓòÕýʽǩԼº×±ÚÊÐ俱õÎÛË®´¦Öóͷ£Î¯ÍÐÔËÓªÏîÄ¿
- 2 ºì¶¹Ç®°ü - °²È«¿É¿¿µÄ¸öÈË×ʽð¹ÜÀíÇ®°üÖбêÏÌÄþ¡¢º×±ÚÖØµãÏîÄ¿
- 3 ºÏ·ÊÊÐС²Ö·¿ÎÛË®´¦Öóͷ£³§¹â·üÀ©½¨ÏîÄ¿²¢ÍøÔËÐÐ
- 4 ϲ±¨£¡ºì¶¹Ç®°ü - °²È«¿É¿¿µÄ¸öÈË×ʽð¹ÜÀíÇ®°üÖÇÄÜ×°±¸¹«Ë¾Á¬ÖÐÁ½±ê
- 5 ºì¶¹Ç®°ü - °²È«¿É¿¿µÄ¸öÈË×ʽð¹ÜÀíÇ®°üÖбêȪÖÝÊÐÀð³Ç½ÄÏË®Öʾ»»¯ÖÐÐļ°ÅäÌ×¹ÜÍø¹¤³Ì
- 6 ¼¯ÍŹ«Ë¾Íⲿ¶Êµ÷Ñк춹Ǯ°ü - °²È«¿É¿¿µÄ¸öÈË×ʽð¹ÜÀíÇ®°ü
- 7 ºì¶¹Ç®°ü - °²È«¿É¿¿µÄ¸öÈË×ʽð¹ÜÀíÇ®°üÏÈ·æ°ñ£º ½³ÐÄÖþÃεÄÍâÑ󹤳̡°ÍØ»ÄÕß¡±ÈÎÅô
- 8 ºì¶¹Ç®°ü - °²È«¿É¿¿µÄ¸öÈË×ʽð¹ÜÀíÇ®°üÏÈ·æ°ñ£º¡°°Ñ¸Ã¸ÉµÄʶ¼¸ÉºÃ¡±ÕÅÏþƽ
- 9 ºì¶¹Ç®°ü - °²È«¿É¿¿µÄ¸öÈË×ʽð¹ÜÀíÇ®°üÔÚ°²»ÕÊ¡»¯Ñ§ÆÊÎö¹¤Ö°ÒµÊÖÒÕ¾ºÈüÖлñµÃ¼Ñ¼¨
- 10 ºì¶¹Ç®°ü - °²È«¿É¿¿µÄ¸öÈË×ʽð¹ÜÀíÇ®°üÏÈ·æ°ñ£º»Æº£Ö®±õµÄ¡°ÖÎË®ÓÞ¹«¡±Éêά·å

